Lambda Asynchronous Invocation Sqs . lambda supports the following destinations for asynchronous invocation. you can configure lambda to send records of asynchronous invocations to another aws service on success or failure. Amazon sqs — a standard sqs queue. to invoke a lambda function asynchronously using the aws command line interface (aws cli) or one of the aws sdks, set the. a lambda destination enables you to specify what to do next if an asynchronous invocation succeeds or fails. lambda asynchronous invocations can put an event or message on amazon simple notification service. You can configure a destination to send invocation records to sqs, sns, eventbridge, or another lambda function. Lambda polls the queue and invokes your function synchronously with. the asynchronous invocation allows lambda to queue events and process them in the background. from using aws lambda with amazon sqs:
from www.youtube.com
Amazon sqs — a standard sqs queue. Lambda polls the queue and invokes your function synchronously with. from using aws lambda with amazon sqs: lambda asynchronous invocations can put an event or message on amazon simple notification service. the asynchronous invocation allows lambda to queue events and process them in the background. lambda supports the following destinations for asynchronous invocation. a lambda destination enables you to specify what to do next if an asynchronous invocation succeeds or fails. you can configure lambda to send records of asynchronous invocations to another aws service on success or failure. to invoke a lambda function asynchronously using the aws command line interface (aws cli) or one of the aws sdks, set the. You can configure a destination to send invocation records to sqs, sns, eventbridge, or another lambda function.
How To SQS Destination For Lambda (4 Min) AWS Asynchronous
Lambda Asynchronous Invocation Sqs Lambda polls the queue and invokes your function synchronously with. a lambda destination enables you to specify what to do next if an asynchronous invocation succeeds or fails. You can configure a destination to send invocation records to sqs, sns, eventbridge, or another lambda function. Amazon sqs — a standard sqs queue. lambda supports the following destinations for asynchronous invocation. from using aws lambda with amazon sqs: Lambda polls the queue and invokes your function synchronously with. to invoke a lambda function asynchronously using the aws command line interface (aws cli) or one of the aws sdks, set the. the asynchronous invocation allows lambda to queue events and process them in the background. you can configure lambda to send records of asynchronous invocations to another aws service on success or failure. lambda asynchronous invocations can put an event or message on amazon simple notification service.
From noise.getoto.net
Implementing error handling for AWS Lambda asynchronous invocations Noise Lambda Asynchronous Invocation Sqs from using aws lambda with amazon sqs: Amazon sqs — a standard sqs queue. a lambda destination enables you to specify what to do next if an asynchronous invocation succeeds or fails. you can configure lambda to send records of asynchronous invocations to another aws service on success or failure. to invoke a lambda function asynchronously. Lambda Asynchronous Invocation Sqs.
From blog.yusadolat.me
Asynchronous ML Model Training with AWS Lambda Invocation Lambda Asynchronous Invocation Sqs lambda supports the following destinations for asynchronous invocation. You can configure a destination to send invocation records to sqs, sns, eventbridge, or another lambda function. Amazon sqs — a standard sqs queue. Lambda polls the queue and invokes your function synchronously with. from using aws lambda with amazon sqs: a lambda destination enables you to specify what. Lambda Asynchronous Invocation Sqs.
From aphextwinz.github.io
Lambda Invocation Types AWS Lambda Events Lambda Asynchronous Invocation Sqs the asynchronous invocation allows lambda to queue events and process them in the background. Amazon sqs — a standard sqs queue. you can configure lambda to send records of asynchronous invocations to another aws service on success or failure. from using aws lambda with amazon sqs: a lambda destination enables you to specify what to do. Lambda Asynchronous Invocation Sqs.
From bhuvancom.medium.com
Building Asynchronous Microservices with AWS SQS and Lambda in Java Lambda Asynchronous Invocation Sqs to invoke a lambda function asynchronously using the aws command line interface (aws cli) or one of the aws sdks, set the. you can configure lambda to send records of asynchronous invocations to another aws service on success or failure. the asynchronous invocation allows lambda to queue events and process them in the background. lambda asynchronous. Lambda Asynchronous Invocation Sqs.
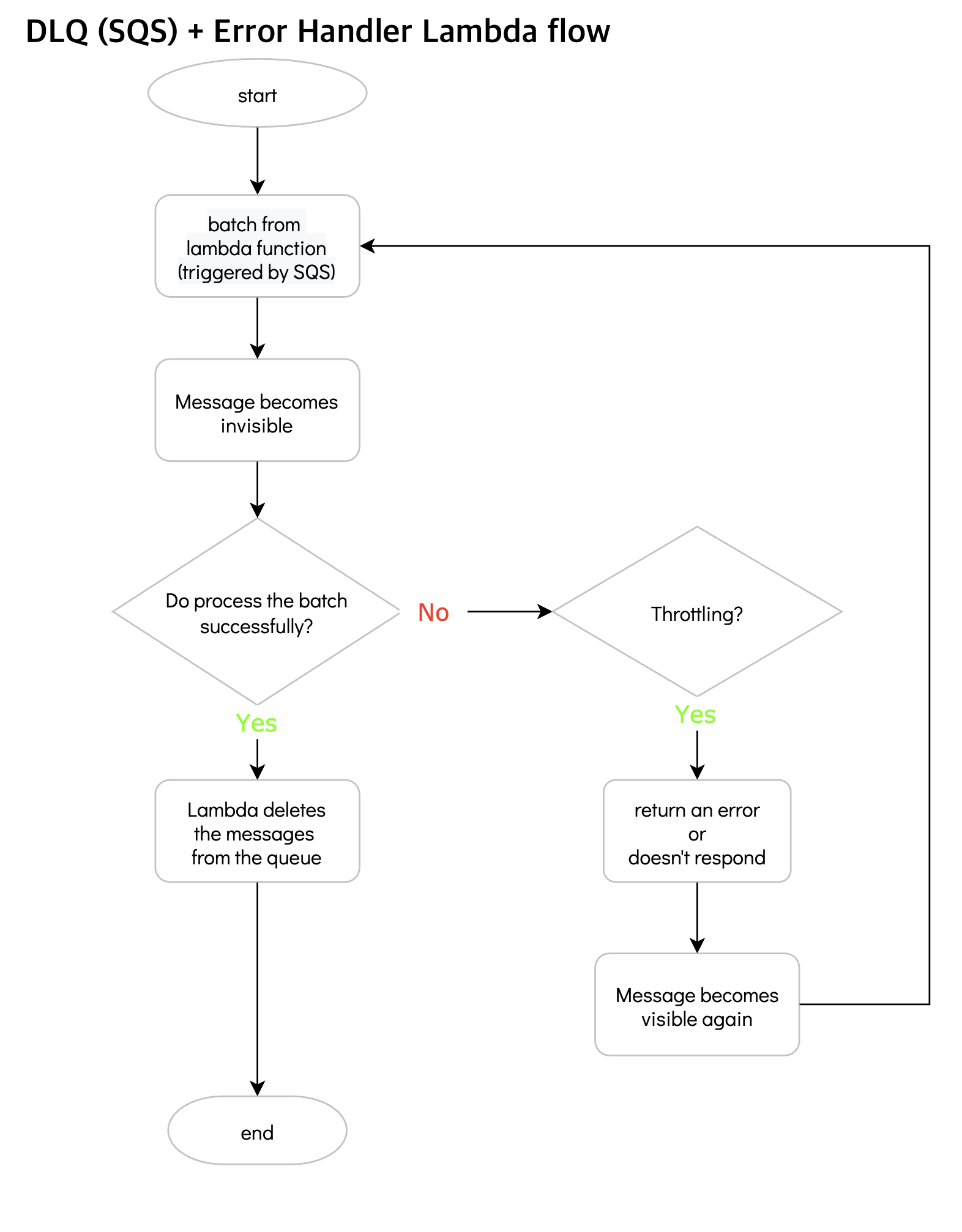
From velog.io
Lambda + SQS (Dead Letter Queue) Lambda Asynchronous Invocation Sqs Amazon sqs — a standard sqs queue. lambda asynchronous invocations can put an event or message on amazon simple notification service. to invoke a lambda function asynchronously using the aws command line interface (aws cli) or one of the aws sdks, set the. You can configure a destination to send invocation records to sqs, sns, eventbridge, or another. Lambda Asynchronous Invocation Sqs.
From www.youtube.com
AWS Lambda Destinations tutorial Synchronous Vs Asynchronous Lambda Asynchronous Invocation Sqs to invoke a lambda function asynchronously using the aws command line interface (aws cli) or one of the aws sdks, set the. from using aws lambda with amazon sqs: lambda supports the following destinations for asynchronous invocation. Lambda polls the queue and invokes your function synchronously with. Amazon sqs — a standard sqs queue. You can configure. Lambda Asynchronous Invocation Sqs.
From tkssharma.com
Building Lambda trigger with Dynamo, S3, SNS, SQS using AWS CDK Part11 Lambda Asynchronous Invocation Sqs Lambda polls the queue and invokes your function synchronously with. to invoke a lambda function asynchronously using the aws command line interface (aws cli) or one of the aws sdks, set the. You can configure a destination to send invocation records to sqs, sns, eventbridge, or another lambda function. Amazon sqs — a standard sqs queue. you can. Lambda Asynchronous Invocation Sqs.
From docs.aws.amazon.com
Asynchronous invocation AWS Lambda Lambda Asynchronous Invocation Sqs a lambda destination enables you to specify what to do next if an asynchronous invocation succeeds or fails. Amazon sqs — a standard sqs queue. from using aws lambda with amazon sqs: you can configure lambda to send records of asynchronous invocations to another aws service on success or failure. Lambda polls the queue and invokes your. Lambda Asynchronous Invocation Sqs.
From codeburst.io
100 Serverless Asynchronous API with APIG, SQS and Lambda by Asanka Lambda Asynchronous Invocation Sqs the asynchronous invocation allows lambda to queue events and process them in the background. lambda asynchronous invocations can put an event or message on amazon simple notification service. lambda supports the following destinations for asynchronous invocation. from using aws lambda with amazon sqs: a lambda destination enables you to specify what to do next if. Lambda Asynchronous Invocation Sqs.
From www.practicalcloud.net
Master AWS Lambda Triggers, Destinations, Mappings & Invocations Explained Lambda Asynchronous Invocation Sqs from using aws lambda with amazon sqs: to invoke a lambda function asynchronously using the aws command line interface (aws cli) or one of the aws sdks, set the. lambda asynchronous invocations can put an event or message on amazon simple notification service. Lambda polls the queue and invokes your function synchronously with. lambda supports the. Lambda Asynchronous Invocation Sqs.
From www.infoq.com
AWS Lambda Now Supports Maximum Concurrency for SQS as Event Source Lambda Asynchronous Invocation Sqs Lambda polls the queue and invokes your function synchronously with. the asynchronous invocation allows lambda to queue events and process them in the background. Amazon sqs — a standard sqs queue. You can configure a destination to send invocation records to sqs, sns, eventbridge, or another lambda function. a lambda destination enables you to specify what to do. Lambda Asynchronous Invocation Sqs.
From blog.51cto.com
[AWS DA] Lambda (ALB, Multvalues header, Edge, Async invocation Lambda Asynchronous Invocation Sqs lambda asynchronous invocations can put an event or message on amazon simple notification service. lambda supports the following destinations for asynchronous invocation. the asynchronous invocation allows lambda to queue events and process them in the background. You can configure a destination to send invocation records to sqs, sns, eventbridge, or another lambda function. a lambda destination. Lambda Asynchronous Invocation Sqs.
From aws.amazon.com
Introducing maximum concurrency of AWS Lambda functions when using Lambda Asynchronous Invocation Sqs to invoke a lambda function asynchronously using the aws command line interface (aws cli) or one of the aws sdks, set the. You can configure a destination to send invocation records to sqs, sns, eventbridge, or another lambda function. the asynchronous invocation allows lambda to queue events and process them in the background. lambda asynchronous invocations can. Lambda Asynchronous Invocation Sqs.
From github.com
New pattern submission s3sqslambda · Issue 29 · awssamples Lambda Asynchronous Invocation Sqs to invoke a lambda function asynchronously using the aws command line interface (aws cli) or one of the aws sdks, set the. the asynchronous invocation allows lambda to queue events and process them in the background. Amazon sqs — a standard sqs queue. lambda supports the following destinations for asynchronous invocation. You can configure a destination to. Lambda Asynchronous Invocation Sqs.
From docs.getcommandeer.com
Lambda Testing Suite Commandeer Docs Lambda Asynchronous Invocation Sqs a lambda destination enables you to specify what to do next if an asynchronous invocation succeeds or fails. Lambda polls the queue and invokes your function synchronously with. lambda supports the following destinations for asynchronous invocation. from using aws lambda with amazon sqs: lambda asynchronous invocations can put an event or message on amazon simple notification. Lambda Asynchronous Invocation Sqs.
From medium.com
AWS Lambda Invocation Types. In this article, we are going to see… by Lambda Asynchronous Invocation Sqs lambda supports the following destinations for asynchronous invocation. Lambda polls the queue and invokes your function synchronously with. lambda asynchronous invocations can put an event or message on amazon simple notification service. from using aws lambda with amazon sqs: you can configure lambda to send records of asynchronous invocations to another aws service on success or. Lambda Asynchronous Invocation Sqs.
From medium.com
Setting up API Gateway, Lambda, SQS queue, and Dead Later queue for Lambda Asynchronous Invocation Sqs You can configure a destination to send invocation records to sqs, sns, eventbridge, or another lambda function. Lambda polls the queue and invokes your function synchronously with. a lambda destination enables you to specify what to do next if an asynchronous invocation succeeds or fails. lambda supports the following destinations for asynchronous invocation. you can configure lambda. Lambda Asynchronous Invocation Sqs.
From www.cloudysave.com
How AWS Lambda Invoke works? CloudySave Lambda Asynchronous Invocation Sqs Lambda polls the queue and invokes your function synchronously with. a lambda destination enables you to specify what to do next if an asynchronous invocation succeeds or fails. you can configure lambda to send records of asynchronous invocations to another aws service on success or failure. Amazon sqs — a standard sqs queue. lambda asynchronous invocations can. Lambda Asynchronous Invocation Sqs.